๐ GEO(Generative Engine Optimization) ์ ์ฌ ํ๋ซํผ ํ๋๋ฅผ ์ํ ์ํคํ ์ฒ ๋ฐ ๋ฐ์ดํฐ ํ๋ก์ฐ
GEO(Generative Engine Optimization) ์ ์ฌ ํ๋ซํผ ํ๋๋ฅผ ์ํ ์ํคํ ์ฒ ์ค๊ณ๋ก ๊ณ ํ์ง GEO ๊ตฌ์ฑ์ ์ํ E-E-A-T, CEP ๊ธฐ๋ฐ BestPractice์ AI ์๋ํ๋ฅผ ํตํ ์ ์ง๋ณด์ ์ ๋ต์ ๊ณต์ ํฉ๋๋ค.

๐ ๊ธ ๊ฐ์
GEO(Generative Engine Optimization, ์ดํ GEO)๊ฐ ๋ง์ผํ ์ ์๋ก์ด ํ๋๋ก ๋๋๋๊ณ ์๋ ์์ฆ, ์ฌ๋ ์๋น์ค์๋ ๋๊ตฌ๋ ํ ๊ฑฐ ์์ด ๋น ๋ฅด๊ฒ ๋์ ํ๊ณ ์ ๋ ธ๋ ฅํ๊ณ ์์ต๋๋ค. ๋ค๋ง ํ์๋ SEO๊ฐ GEO๋ก ์ฆ๊ฐ ๋์ฒด๋๊ธฐ ๋ณด๋ค๋ SEO & GEO๋ก ํ๋ ๋๋ค๊ฐ AI ์๋น์ค์ ์์ฐ์ค๋ฌ์ด ์ฑ์ฅ์ ๋ฐ๋ผ GEO๋ก ์์ ํ ์ ํ๋ ๊ฒ์ด๋ผ๊ณ ๋ฐ๋ผ๋ณด๊ณ ์์ต๋๋ค.
ํ์ง๋ง GEO๋ฅผ ๊ตฌ์ฑํ๊ธฐ ์ํ ๊ฒฐ๊ณผ๋ฌผ์ ๋๋ถ๋ถ์ด ๋จ์ ์ํ์ ๋ณด์ API๋ฅผ ๊ฐ์ ธ์ schema๋ก ์กฐํฉํ๋ ์ผ์ฐจ์์ ์ธ ๋ฐฉ์์ ๊ทธ์น๋ ๊ฒ์ด ์์ฌ์ ์ต๋๋ค.
์ด๋ฌํ ๋ฐฐ๊ฒฝ์์ ๊ณ ํ์ง์ GEO๋ฅผ ๊ตฌ์ฑํ๊ณ AI๋ฅผ ํ์ฉํด ์๋ํํ๋ ๋ฐฉ์์ ์ ์ฌ ํ๋ซํผ ํ๋๋ฅผ ์ํ ํต์ฌ ์ ๋ต์ด ๋ฉ๋๋ค. ํนํ E-E-A-T(Experience, Expertise, Authoritativeness, Trustworthiness)์ CEP(Creator Economy Platform) ์์น์ ๊ธฐ๋ฐ์ผ๋ก ํ BestPractice ๊ตฌ์ฑ๊ณผ Schema.org ๊ตฌ์กฐํ ๋ฐ์ดํฐ๋ฅผ ํ์ฉํ ๊ธฐ์ ์ ์ ๊ทผ์ด ์ค์ํฉ๋๋ค.
๐ก ์ด ๊ธ์์ ๋ค๋ฃฐ ๋ด์ฉ
- ๊ณ ํ์ง GEO vs ์ ํ์ง GEO ๋์ ์ ๋ต
- GEO ๊ตฌ์ฑ์ ์ํ ํต์ฌ ์๊ตฌ์ฌํญ
- ์ ์ฌ ํ๋ซํผ ํ๋๋ฅผ ์ํ ์ํคํ ์ฒ ์ค๊ณ
- BestPractice ๊ธฐ๋ฐ GEO ๊ตฌ์ฑ ๋ฐฉ๋ฒ
- AI๋ฅผ ํ์ฉํ ์๋ํ ๋ฐ ์ ์ง๋ณด์ ์ ๋ต
์ฌ๋ด ์คํฐ๋(์ก์ ๋ฉ) ๋ฐ ํ๋ก์ ํธ๋ฅผ ์งํํ๋ฉฐ, ์ ๊ฐ ๋๊ผ๋ ๊ณ ํ์ง์ GEO๋ฅผ ๊ตฌ์ฑํ๊ณ , ์ด๋ฅผ AI๋ฅผ ํ์ฉํด ์๋ํํ๋ ๋ฐฉ์์ ๋ํด ๊ณต์ ํด๋ณด๊ณ ์ ํฉ๋๋ค. (์ํ ํ์ด์ง๋ฅผ ์ฃผ ํ๊ฒ์ผ๋ก ์ค๋ช ๋๋ฆฌ๋๋ก ํ๊ฒ ์ต๋๋ค.)
๐ฏ ๋์ ์ ๋ต
๋์ ์ ์ํด์ ๋จผ์ ๋์ ์ ๋ชฉ์ ์ ๋ฐ๋ผ ๊ณ ํ์ง์ GEO๋ฅผ ์ ํํ ์ง, ์ ํ์ง์ GEO๋ฅผ ์ ํํ ์ง ๊ณ ๋ฏผํด์ผ ํฉ๋๋ค.
๐ ์ ํ์ง GEO vs ๊ณ ํ์ง GEO
์ ํ์ง์ GEO๋ฅผ ์ ํํ๋ ๋ชฉ์ :
- ์ด๋ ํค์๋์์๋ ๋น ๋ฅด๊ฒ ์ฐ๋ฆฌ์ ์๋น์ค ํ์ด์ง๋ฅผ ์๋ฆฌ๊ณ , ๊ณ ๊ฐ์ด ์ ์ ๋ ์ ์๊ฒ ํ๋ ๋ชฉ์
- ์ด๊ธฐ ์ ์ ์ผ๋ก์์ ๊ฐ์น๋ ์กด์ฌํ๋, ์ถํ GEO์ ํ์ง ์ ํ๋ก ์ธํ ์ ์ํ๋ฝ์ผ๋ก ์ด์ด์ ธ ์ ์ง๋ณด์์ฑ๊น์ง๋ ์ด๋ ค์ธ ๊ฒ์ด๋ผ ์ ๋ง
๊ณ ํ์ง์ GEO๋ฅผ ์ ํํ๋ ๋ชฉ์ :
- ํ์ด์ง๋ณ๋ก ๊ฐ์ ๊ตฌ์ฑ์ด ์์ผ๋ฉฐ, ํ์ด์ง ์ปจํ ์ธ ์ ๋ด์ฉ์ ๊ธฐ๋ฐํ์ฌ ๊ตฌ์ฑ๋๋ ํํ
- ์ ํ์ง์ ๊ฐ์ GEO ์ปจํ ์ธ ์ ๋นํด์ ๊ฒ์ ์, ์ ์ ์ด ์ ๊ฐ๊ฐ์ผ๋ก ๋ค๋ฅผ ์ ์์ผ๋
- ํ์ง์ ๊ทผ๊ฑฐํ์ฌ ์ ์ง๋ณด์์ฑ์ ๊ณ ๋ คํ์์ ๋ ์ ์ ์ด ๋จ๊ณ์ ์ผ๋ก ํ๋๋ ์ ์๋ค
๐ฏ ํต์ฌ ์ ๋ต
์ ํฌ๋ ์ค๋ ๋ฐ๋ผ์ ๊ณ ํ์ง์ GEO๋ฅผ ๋ค๋ฃจ์ด ๋ณด๊ณ ์ ํฉ๋๋ค. ๊ณ ํ์ง์ GEO๋ฅผ ์ ์ฌ ํ๋ซํผ์ผ๋ก ํ๋ํ๊ธฐ ์ํด์ :
- E-E-A-T, CEP ๋ฑ์ ๊ทผ๊ฑฐํ๋
- ์ฌ์ด ์ ์ง๋ณด์์ฑ์ ์ํด AI๋ฅผ ์ ๊ทน ํ์ฉ
- MD ๋ฑ์ ์ฌ์ฉ์๊ฐ ์ปจํ ์ธ ๋ฅผ ์๊ธฐ๋ก ๊ณ์ ์์ฑํ๋ ํํ๋ ๋ง์์ผ ํฉ๋๋ค
๐ก ํต์ฌ: BestPractice๋ก ๊ตฌ์ฑํ GEO ์ปจํ ์ธ ์ AI ํ๋กฌํํธ๋ฅผ ๋ฒ์ ๋์ ์ํ ๊ธฐ์ ์์ฐ์ผ๋ก ๊ตฌ์ฑํ์ฌ ์ ์ง๋ณด์ํ๋ ๋ฐฉ์์ ๋ ผ์ํฉ๋๋ค.
๐ ์๊ตฌ์ฌํญ
๊ณ ํ์ง์ GEO๋ฅผ ๊ตฌ์ฑํ๊ธฐ ์ํด์ ์ ์ผ ๋จผ์ ๋ค์๊ณผ ๊ฐ์ ์๊ตฌ์ฌํญ์ด ํ์ํฉ๋๋ค:
1. ๋ง์ผํ ๊ธฐ๋ฒ ์ดํด
- E-E-A-T, CEP ๋ฑ์ GEO ์ปจํ ์ธ ๊ตฌ์ฑ์ ์ํ ๋ง์ผํ ๊ธฐ๋ฒ์ ์ดํด
2. ๊ธฐ์ ์ ์ดํด
- Schema.org, SEO(Search Engine Optimization) ๋ฑ์ ๊ธฐ์ ์ ์ดํด
3. ๋ฐ์ดํฐ ์ ๋ณด
- ํ์ด์ง ์ฑ๊ฒฉ์ ๋ฐ๋ฅธ ์ํ/์ด๋ฒคํธ/FAQ ๋ฑ์ ๋ฐ์ดํฐ ์ ๋ณด
4. BestPractice GEO ๊ตฌ์ฑ โญ๏ธโญ๏ธโญ๏ธโญ๏ธโญ๏ธ
- ํด๋น 3๊ฐ์ง๋ฅผ ํตํด ๊ณ ํ์ง๋ก ๊ตฌ์ฑํ BestPractice GEO ๊ตฌ์ฑ(์ ๋ต๊ตฐ)
5. AI ํ๋กฌํํธ ๊ตฌ์ฑ โญ๏ธโญ๏ธโญ๏ธโญ๏ธโญ๏ธ
- ํด๋น ๊ตฌ์ฑ์ ํตํด ์๋ก์ด ์ํ/์ด๋ฒคํธ/FAQ ์ ๋ณด๊ฐ ์ฌ๋๋ง๋ค GEO ๊ฒฐ๊ณผ๋ก ๊ตฌ์ฑํด์ฃผ๋ ํ๋กฌํํธ(Agent Skills ๋ฑ)
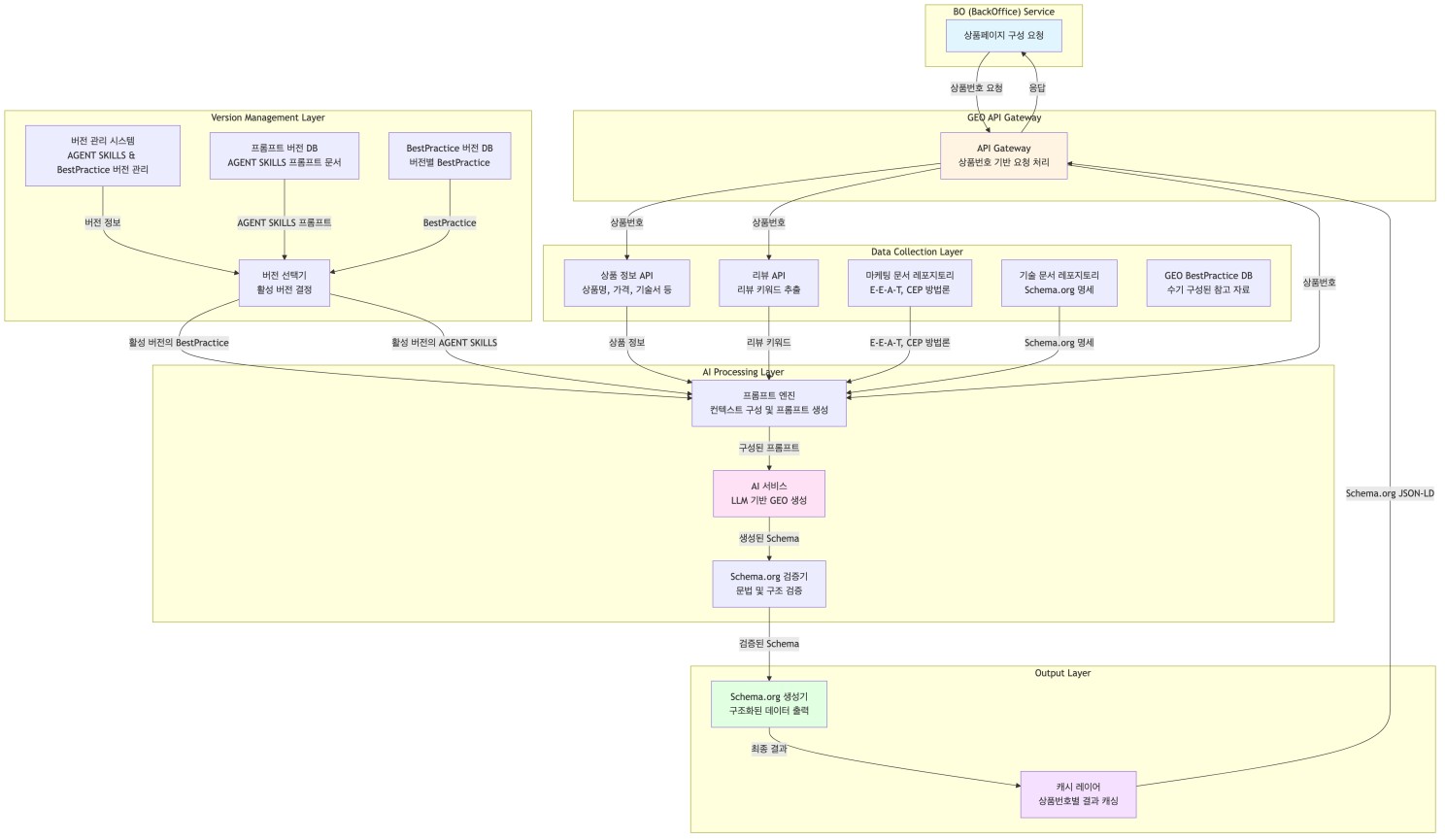
๐๏ธ ์ํคํ ์ฒ ์ค๋ช
์ ์ฌ ์ํ ํ์ด์ง์ ์๋ํ๋ฅผ ํ๋ ค๋ฉด BO์์ GEO๋ฅผ ์์ฑํ๋ API(AI ์์ด์ ํธ๋ฅผ ํตํด GEO ์ปจํ ์ธ ๋ฅผ ๊ตฌ์ฑ)๋ฅผ ํธ์ถํ๊ณ , ํ๋ก ํธ ํ๋ฉด์์๋ ์์ฑํ GEO ๊ฒฐ๊ณผ๋ฌผ์ ์กฐํํ๋ API๋ฅผ ํตํด Header ํ๊ทธ ๋ฐ ์ปจํ ์ธ ์ ํ์ฉํ๋ ๊ฒ์ด ์ฑ๋ฅ์ ์ผ๋ก๋ ์ ์ ํฉ๋๋ค.
๐ ๋ฐ์ดํฐ ํ๋ก์ฐ
๋ฐ๋ผ์ ์ด๋ฅผ ์ํด์ ํด๋น ์ํ์ GEO๋ฅผ ๊ตฌ์ฑํ๋ GEO API๋ฅผ ๋ค์๊ณผ ๊ฐ์ด ๊ตฌ์ฑํ๊ณ ํธ์ถํด์ผ ํฉ๋๋ค:
๐ 7๋จ๊ณ ๋ฐ์ดํฐ ํ๋ก์ฐ
-
์บ์ฑ ํ์ธ: ๊ธฐ์กด์ ํด๋น ์ํ์ GEO ์ ๋ณด๊ฐ ์๋์ง ํ์ธํ๊ณ (์บ์ฑ) ์์ผ๋ฉด,
-
๋ฐ์ดํฐ ์กฐํ: ํด๋น ์ํ์ ์ํ์ ๋ณด ๋ฐ ๊ณ ๊ฐ๋ฆฌ๋ทฐ ์ ๋ณด๋ฅผ ์กฐํํฉ๋๋ค.
-
BestPractice ๊ตฌ์ฑ: ์ฌ์ ์ ๊ตฌ์ฑํ BestPractice ์ ๋ณด๋ฅผ ๊ฐ์ ธ์ค๊ณ , E-E-A-T์ CEP์ Document ๋ฌธ์๋ค, Schema.org ๋ฐ SEO ๋ฑ์ ๊ธฐ์ Document ๋ฌธ์๋ฅผ ์ฐธ์กฐ์์ผ ํ๋กฌํํธ๋ก ๊ตฌ์ฑํ๊ณ
-
AI ์์ด์ ํธ ์คํ: ์ด๋ฅผ ํด๋น ์ํ์ GEO๋ก ๋์ถํด๋ผ ์ ์๋๋ก AI ์์ด์ ํธ๋ฅผ ์คํ์ํต๋๋ค. ์ด๋ ๊ฒ ๋์จ GEO ๊ตฌ์ฑ์
-
ํ๋ฉด ๋ฐฐ์น: ํ๋ฉด ๋ ๋ฒจ์์ ์กฐํํ์ฌ Header ํ๊ทธ๋ฑ์ ์ ์ ํ ๋ฐฐ์น์ํค๊ณ
-
์ปจํ ์ธ ๊ธฐํ: ์ดํ ์ํ ๊ธฐ์ ์์ ์ปจํ ์ธ ๋ฅผ GEO์ ๊ทผ๊ฑฐํ์ฌ ๊ธฐํ/์ ์ฉํ๋๋ก ํฉ๋๋ค.
-
์ ์ง๋ณด์: ์ถํ ์ ์ง๋ณด์๋ฅผ ์ํด์ ํ๋กฌํํธ์ BestPractice๋ฅผ ๊ธฐ์ ์์ฐํํ์ฌ ๋ฒ์ ๋์ ํตํด ํ์ง์ ์ ๊ทธ๋ ์ด๋ํ๊ณ ์ ์ง๋ณด์ํ๋ฉด ๋ฉ๋๋ค.
๐ BestPractice ๊ตฌ์ฑ ๋ฐฉ๋ฒ
GEO์ BestPractice๋ฅผ ๊ตฌ์ฑํ๊ธฐ ์ํด์ ๊ฐ๊ดํ๋ ์ ๋ณด๋ฅผ ํ์ฉํ์ฌ ๊ตฌ์ฑํ๋ ๊ฒ์ด ๊ณ ํ์ง์ ์ํด ํ์์ ์ ๋๋ค.
๐ฏ ๊ตฌ์ฑ ์ ๋ต
์ ํฌ๋ ๋ค์๊ณผ ๊ฐ์ ๋ฐฉ์์ผ๋ก BestPractice๋ฅผ ๊ตฌ์ฑํ์์ต๋๋ค:
- ๊ณ ๊ฐ ๋ฆฌ๋ทฐ ๋ฐ์ดํฐ ํค์๋ ๋ถ์: ์ํ ๋ด ๊ณ ๊ฐ์ ๋ฆฌ๋ทฐ ๋ฐ์ดํฐ ํค์๋๋ฅผ ํ ๋๋ก ํ์ฌ
- ์ํ์ ๋ณด์ ์กฐํฉ: ์ด๋ฅผ ์ํ์ ๋ณด์ ์กฐํฉํ๊ณ
- ๋ธ๋๋ ํน์ฑ ๋ฐ์: ์ฌ๊ธฐ์ ๋ธ๋๋(์คํ์, ๋ผ๋ณด์์ด์น ๋ฑ)์ ํํํ๊ณ ์ถ์ ํน์ฑ์ ๋ํ์ฌ
- ๊ณ ํ์ง GEO ์ปจํ ์ธ ๊ตฌ์ฑ: ๊ณ ํ์ง์ GEO ์ปจํ ์ธ ๋ฅผ ๊ตฌ์ฑํ์์ต๋๋ค
๐ ํ๋ ๋ฐ ์ ์ง๋ณด์
์ดํ AI๋ก ์๋ํํ๊ธฐ ์ํด:
- ์ ๋ต๊ตฐ์ด ๋๋ BestPractice๊ฐ ๋๊ธฐ๋ ํ๋ฉฐ
- ํ ๋ธ๋๋๋ก ํ๋์ ํด๋น BestPractice๋ฅผ ํด๋น ๋ธ๋๋์ ๊ณ ๊ฐ๋ฆฌ๋ทฐ ๋ฐ ํน์ฑ์ ๋ง๊ฒ ๋ณ๊ฒฝ+๋ณด์ํ์ฌ ์ ์ง๋ณด์์ฑ์ ํ๋ณดํ์์ต๋๋ค
โจ ์ด์
์ด๋ฌํ ๊ตฌ์ฑ์ ํตํด ์ป์ ์ ์๋ ๊ฐ์ฅ ํฐ ์ด์ ์ ๋ค์๊ณผ ๊ฐ์ต๋๋ค:
๐ฏ 1. ๊ณ ํ์ง GEO ์ปจํ ์ธ
ํต์ฌ ๊ฐ์น: ๋จ์ ์ํ์ ๋ณด๊ฐ ์๋ ๊ณ ๊ฐ๋ฆฌ๋ทฐ ๊ธฐ๋ฐ BestPractice
- ๊ณ ๊ฐ๋ฆฌ๋ทฐ ๋ฐ GEO ์ปจํ ์ธ ์ ๊ทผ๊ฑฐํด ์์ฑํ BestPractice ๋ชจ๋ธ์ ๋ฐํ์ผ๋ก GEO๋ฅผ ๊ตฌ์ฑ
- ๋์ ํ์ง์ GEO ์ปจํ ์ธ ๋ฅผ ๊ตฌ์ฑํ ์ ์์ต๋๋ค
๐ 2. ์ ์ง๋ณด์์ฑ ํ๋ณด
ํต์ฌ ๊ฐ์น: ๋์ ๋ฟ๋ง ์๋๋ผ ์ ์ง๋ณด์๋ก ํ๋ ๊ฐ๋ฅ
- ๊ณ ํ์ง์ GEO ์ปจํ ์ธ ๋ฅผ ๋์ ๋ฟ๋ง ์๋๋ผ ์ ์ง๋ณด์๋ก ํ๋๊ฐ ๊ฐ๋ฅ
- BestPractice์ ํ๋กฌํํธ๋ฅผ ๊ธฐ์ ์์ฐํํ์ฌ ๋ฒ์ ๋์ ํตํด ํ์ง ์ ๊ทธ๋ ์ด๋
๐ฐ 3. ๋น์ฉ ํจ์จ์ฑ
ํต์ฌ ๊ฐ์น: ์ ์ง๋น์ฉ ํ์ ํ ๊ฐ์
- ๋งค๋ฒ AI ์์ด์ ํธ๋ฅผ ํตํด ์คํํ๋ ๋ฐฉ์์ด ์๋
- ์ํ ์ด๊ธฐ ๊ตฌ์ฑ์ ์ํด ์คํํ๊ณ
- ์ดํ ๋ด์ฉ ๋ณด์์ ์ํด์๋ง AI ์์ด์ ํธ๋ฅผ ์คํํ๊ธฐ ๋๋ฌธ์
- ์ ์ง๋น์ฉ๋ ํ์ ํ ๋ฎ์์ง๋๋ค
๐ ๋ง๋ฌด๋ฆฌ
GEO๋ฅผ ๊ตฌ์ฑํ๊ธฐ ์ํด ๊ณต๋ถ ๋ฐ ํ๋ก์ ํธ๋ฅผ ์งํํ๋ฉด์, GEO์๋ ์ ๋ต์ ์์ผ๋ Bot์ด ๊ธ์ด๊ฐ๋ ์๋ฆฌ์ ์ดํด๊ด๊ณ๋ฅผ ๊ณ ๋ คํ๋ฉฐ ์ญ์ผ๋ก ๊ตฌ์ฑํ๋ ์ฌ๋ฏธ๊ฐ ์์์ต๋๋ค.
๊ทธ๋ฆฌ๊ณ ์ด๋ฅผ ํตํด ์๋น์ค ํ์ด์ง์ ์ปจํ ์ธ ๊ตฌ์ฑ์ด GEO๋ฅผ ํ๊ฒํ ํ๋ค๋ฉด ์ด๋ป๊ฒ ๋ณํํด์ผํ ์ง๋ ์์ธกํด๋ณผ ์ ์๋ ์ ์ตํ ์๊ฐ์ด์์ต๋๋ค.
ํ๋ก ํธ์๋ ์ํคํ ์ฒ ์ค๊ณ์ ๊ด์ฌ์ด ์์ผ์๋ค๋ฉด, Turborepo๋ฅผ ํ์ฉํ ๋ชจ๋ ธ๋ ํฌ ๊ตฌ์ถ ๊ธ๋ ์ฐธ๊ณ ํด๋ณด์๊ธฐ ๋ฐ๋๋๋ค. ์ ์ฌ ํ๋ซํผ ํ๋๋ฅผ ์ํ ์ํคํ ์ฒ ์ค๊ณ ๊ด์ ์์ ์ ์ฉํ ์ธ์ฌ์ดํธ๋ฅผ ์ ๊ณตํฉ๋๋ค.
๐ญ ํฅํ ์ ๋ง
GEO์๋ ์์ง ์ ํํ ์ ๋ต์ ์๊ธฐ์ ์ฐ๊ตฌ์ ํ๋ก์ ํธ๋ฅผ ๊ทผ๊ฐ์ผ๋ก ์ฐ์ฐํ ๋ง์ ๊ฒฐ๊ณผ๋ฌผ์ผ ์๋ ์์ผ๋, ์ด๋ฅผ ์ฐธ๊ณ ํ์์ด ์ข์ ๋์์ด ๋์ จ์ผ๋ฉด ์ข๊ฒ ์ต๋๋ค.
๐ ๊ฐ์ฌ์ ๋ง์
์ด ๊ธ์ ์ฝ์ผ์๋ ๋ถ๋ค๊ป์๋ ์ ๊ธ์ด ์กฐ๊ธ์ด๋๋ง ๋์์ด ๋๊ธฐ๋ฅผ ๋ฐ๋๋๋ค. ๊ฐ์ฌํฉ๋๋ค.
๐ ๊ด๋ จ ๋งํฌ
LinkedIn ์๋ณธ ํฌ์คํธ
GEO ์ ์ฌ ํ๋ซํผ ํ๋์ ์์ธํ ์ธ์ฌ์ดํธ์ ์ถ๊ฐ ์ ๋ณด๋ฅผ ํ์ธํ์ธ์
ํฌ์คํธ ๋ณด๊ธฐ โSchema.org ๊ณต์ ๋ฌธ์
๊ตฌ์กฐํ๋ ๋ฐ์ดํฐ ๋งํฌ์ ์ ๋ชจ๋ ๊ธฐ๋ฅ์ ํ์ธํ์ธ์
์น์ฌ์ดํธ ๋ฐฉ๋ฌธ โAgent Skills
AI ์์ด์ ํธ๋ฅผ ์ํ ์คํฌ ๊ตฌ์ฑ ๋ฐฉ๋ฒ์ ํ์ธํ์ธ์
์น์ฌ์ดํธ ๋ฐฉ๋ฌธ โ๐ท๏ธ ํ๊ทธ
#geo
#generative_engine_optimization
#seo
#ai
#architecture
#amorepacific
#schema_org
#e_e_a_t
#cep